河南省辖市新建住宅要求不超过26层,三区域发布规划批前公示!
扫描到手机,新闻随时看
扫一扫,用手机看文章
更加方便分享给朋友
郑州热点
01
新修订的《郑州市物业管理条例》提请审查批准,有这些亮点
7月28日,河南省十三届人大常委会第二十六次会议分组审议了《郑州市物业管理条例》。
据悉,《郑州市物业管理条例》有以下亮点:创设性规定物业管理委员会,临时“补位”业委会;电梯、消防等需“专业人士”维修养护;限制车辆进出损害业主权益,较高拟处罚物业5万元;立法鼓励和支持符合条件的既有住宅加装电梯。
02
郑州地铁1号线开始空载运行,2号线一期及城郊线实现贯通空载运行
8月1日6:00开始,郑州轨道交通2号线一期及城郊线实现贯通空载运行。据了解,7月31日,郑州地铁1号线也已实现了空载运行。
据悉,空载运行,意味着1号线、2号线一期、城郊线将通过“设施设备恢复、系统联动测试、土建工程核验、系统功能核验、应急管理准备”等工作,检验行车组织、客运组织、维修组织在正常运营情况下的运作情况。通过空载运行,各系统设备运行状态无异常,待第三方安全评估单位评估通过后,将向社会公布具体的恢复运营时间。
河南热点
01
断水电催交物业费较高罚5万元
7月27日,在河南省十三届人大常委会第二十六次会议上,相关负责人就《河南省契税适用税率等事项方案(草案)》或条例进行了说明。建议将住房契税税率,由现行的4%下调至3%,其他房屋和土地契税税率保持4%不变。断水断电“挤对”业主催要物业费,可能将面临较高5万元罚款。
02
河南住房权属转移契税税率拟下调至3%
7月27日,河南省十三届人大常委会第二十六次会议在郑州举行,河南省契税适用税率等事项方案(草案)提请审议。根据草案,河南住房权属转移契税税率拟下调至3%,方案将自2021年9月1日起施行。
03
河南省辖市新建住宅要求不超过26层,县城以6层为主
7月27日,河南省人民政府办公厅发布《关于加强城市与建筑风貌管理的实施意见》。新建住宅建筑高度原则不超过26层,容积率不超过2.5。县级城市建成区要坚持集约发展、紧凑布局,着力塑造尺度宜人、精致典雅、特色浓郁的城市形态。严格控制新建超高层建筑,住宅原则上以6层为主,6层及以下住宅建筑面积占比应不低于70%,新建住宅较高不超过18层,容积率不超过1.8。
全国热点
01
较高法:物业不得将人脸识别作为业主出入少有验证方式
7月28日消息,较高人民法院召开新闻发布会发布《关于审理使用人脸识别技术处理个人信息相关民事案件适用法律若干问题的规定》。针对物业服务企业或者其他建筑物管理人以人脸识别作为业主或者物业使用人出入物业服务区域的少有验证方式的,该规定第10条明确,不同意的业主或者物业使用人请求其提供其他合理验证方式的,人民法院依法予以支持。
以上新闻整理自:央广网、大河网、人民网
郑州市人民政府
壹周规划
克而瑞带您一起看郑州一周建筑、城乡规划,把握楼市动态。
规划文件
项目名称:郑州高新区第L12、L22街坊(西连河大棚户区改造项目二期)控制性详细规划
公示公告类型:批前公示
用地位置:红松路以东、莲花街北
用地面积:规划总用地面积约58.45公顷
公示日期:2021年7月29日至2021年8月28日















项目名称:郑州高新区第M97 街坊控制性详细规划
公示公告类型:批前公示
用地位置:红杉路、梧桐街、杜英街、雪兰路围合的区域
用地面积:规划范围用地面积约为17.18公顷
公示日期:2021年7月28日至2021年8月26日






上下滑动查看更多
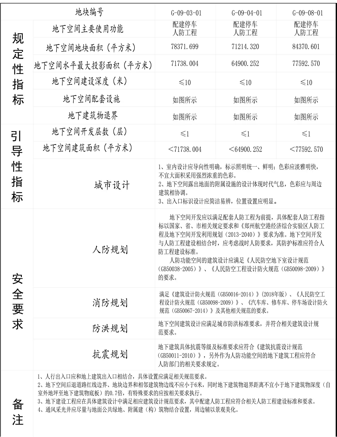
项目名称:郑州航空港经济综合实验区第G-09-03、04、08街坊控制性详细规划公示
公示公告类型:批前公示
用地位置:仓储五街、园博路、园博园东八街、园博园东二路、园博园东四街和园博园东一路所围合的区域
用地面积:规划总用地面积约为30.5公顷
公示日期:2021年7月26日至2021年9月3日






项目名称:郑州市第17-100-K01街坊控制性详细规划
公示公告类型:批前公示
用地位置:玉山路、兴隆路、明珠路、南四环所围合的区域
用地面积:规划总用地面积约为11.09公顷
公示日期:2021年7月29日至2021年8月27日





来源:克而瑞河南区域
声明:本文由入驻焦点开放平台的作者撰写,除焦点官方账号外,观点仅代表作者本人,不代表焦点立场。


