重磅!郑州地铁8号线站点设置及开通时间敲定
扫描到手机,新闻随时看
扫一扫,用手机看文章
更加方便分享给朋友
11月5日,郑州市发改委公布地铁3号线2期、8号线一期工程环境影响评价公众参与第二次公示,文件内容涉及线路走向、站点设置、运营时间。

8号线一期工程郑州市轨道交通 8 号线定位为市域快线三角骨干网络的横向线路,平行于主城区东西向发展轴,串联主城区与西部新城、东部新城,加强主城区的横向联系,彰显郑州东站枢纽的定位,快速联系郑州东枢纽与主城区、西部新城、东部新城,有利于提升郑州城市综合交通一体化。

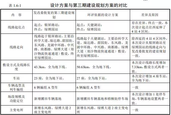
自今年4月1日获国家发改委批复后,她的一举一动一直被大家所牵挂,无论是环评公示的站点和线路还是招标设计的站点和走向,几次公示的方案都有所不同,无形中还是让大家疑惑不定,真实线路及站点到底如何呢?一起来看看,郑州市发改委公示的二次环评方案中的线路及站点。2019年4月1日,国家发改委以发改基础[2019]599 号《国家发展改革委关于郑州市城市轨道交通第三期建设规划(2019-2024 年)的批复》批准了第三期建设的 3 号线二期、6 号线一期、7 号线一期、8 号线一期、10 号线一期、12 号线一期、14 号线一期等7个项目。

本次设计方案线路在发改委批复的第三期建设规划基础上往西延伸了4站4区间,使得线路起点位置、线路长度、车站数量、停车场数目与发改委批复建设规划有差别,相重合部分的线路走向、车站设置、车辆基地和主变设置基本一致。

郑州市轨道交通8号线一期工程途经郑州市高新区、金水区、郑东新区以及中牟县,线路起于天健湖站,主要沿科学大道、瑞达路、甜园街、东风路、龙湖中环路、中兴路、商都路、绿博大道(郑汴物流快速通道)敷设,终至绿博园站,全长 50.63km,全为地下线,设车站 27 座,全部为地下站。新建梧桐街停车场、圃田车辆基地,东风路主变电站、绿博大道主变电站。本线为城市轨道交通制式,双线,速度目标 100km/h,采用 6 辆编组 A 型车。本工程共征、占土地面积 179.16ha,其中永久占地 67.10ha,临时占地 112.07ha。工程建设土石方总量1269.68 万m³ ,其中挖方 1077.22 万m³ ,填方 192.46 万m³,弃方 883.49m³。计划 2020 年开工,2024 年通车运营,总工期为 5 年。工程总投资为 310.1949 亿元,其中环保投资 13586.95 万元,约占工程总投资 0.44%。运营时间 6:00~22:00,全天运营 16 小时。

8号线一期工程车站表


3号线二期工程

郑州市轨道交通3号线二期工程位于郑州市经开区境内,与一期工程贯通后的3号线是中心城区一条由西北至东南的斜向径向线路,为联系惠济区、城市北部片区、老城区、郑东新区和经济技术开发区的骨干线,与1号线共同担负起支撑城市东西向空间拓展和功能布局的任务。

线路起于一期工程终点航海东路站(不含),终至经南十五路站,沿经开第十七大街、经开第十五大街向南延伸,线路全长 6.305km,全为地下线,设站4座,全为地下站。

3号线车辆段、停车场和主变均在一期工程实施,本期不再新建车辆段、停车场及主变。本线为城市轨道交通制式,双线,速度目标80km/h,采用6辆编组A型车。DC1500V 接触网牵引。初期2025 年、近期2032 年、远期2047 年全日开行列车分别为154 对、 188对和210 对。运营时间5:00~23:00,全天运营18小时。本工程总征、占土地面积 21.706ha,其中永久占地 1.493ha,临时占地 20.213ha。土石方总量 80.99 万m³ ,其中挖方 74.51万m³ ,挖方 6.48万m³ ,弃方 53.13万m³ 。弃方运至郑州市渣土管理部门认定的消纳场地集中处理。本工程不需拆迁房屋。建设期为 2019 年至 2022 年,总工期 3 年。总投资为 38.009 亿元,其中环保投资1491万元,约占工程总投资 0.39%。
声明:本文由入驻焦点开放平台的作者撰写,除焦点官方账号外,观点仅代表作者本人,不代表焦点立场。


