较新!郑州主城区千余亩规划再更新
扫描到手机,新闻随时看
扫一扫,用手机看文章
更加方便分享给朋友
2021年虽说已经过去,但2021年房地产市场的难依然继续,日前,多个房企发出通知,提前放假,有些房企甚至放假长达4个月之久,光明正大的躺平,足见房地产市场形势之差,房企之困。但无论市场形势如何,行业还在,企业还需发展,我们还是要关注政策、关注市场。下面,先随小编看一波郑州主城规划吧。

《郑东新区白沙组团第BS02-03街坊控制性详细规划》批前公示

规划街坊位于郑东新区白沙组团科学大道、环山路、安宝路和前程路所围合的区域。规划用地性质为公园绿地、供电用地、商务用地。用地现状为农林用地和施工地,规划为商务用地、公园绿地及供电用地。地块东侧规划有地铁3号线。其中,商务用地指标为:建筑密度小于45%,建筑高度小于50米,绿地率大于25%,容积率小于2.2。




左右滑动查看更多
《郑东新区白沙组团第BS34-52街坊控制性详细规划》批前公示

规划街坊位于郑东新区白沙组团科学大道、贺庄路、卷云路和云溪北路所围合的区域。规划用地性质为防护绿地、供电用地。用地现状为空闲地和服务设施用地,将规划为防护绿地。



左右滑动查看更多
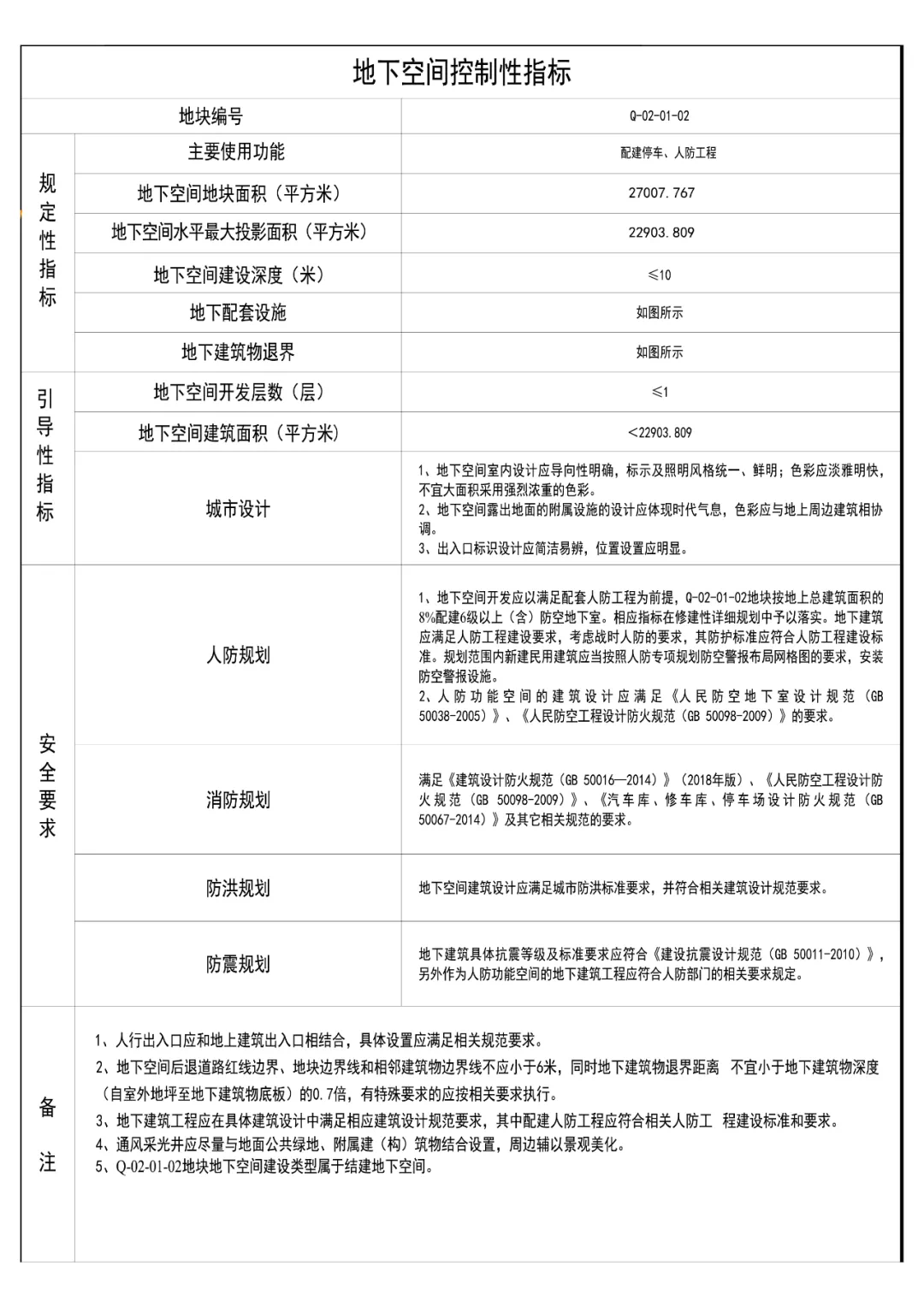
《郑州航空港经济综合实验区第Q-02-01-01、02、03、04地块控制性详细规划》批后公告


规划区位于郑州航空港经济综合实验区空港核心区华夏大道以西、始祖路以南区域。规划总用地面积为57573. 016平方米。用地现状为一类工业用地及防护绿地,将规划为商业用地、防护绿地、公园绿地。地块紧邻新郑机场,东侧有郑机城际铁路,并规划有地铁17号线。其中,商业用地指标为:建筑密度小于40%,建筑高度小于15米,且须符合机场管理机构关于项目核准净空高度的复函,容积率小于1.5,绿地率大于25%。




左右滑动查看更多
《郑州经济技术开发区经北五路以北、朝凤路以东地块控制性详细规划》ND-001-C01


本次规划范围位于郑州经济技术开发区西北部,规划范围由朝凤路、经北五路、经开排名前列大街、经北六路四条城市道路围合,规划范围内用地总面积为7.57公顷,本次调整地块用地面积为2.83公顷。用地现状为城市建设用地,将规划为二类居住用地和中小学用地。二类居住用地指标为:建筑密度小于25%,建筑限高80米,容积率小于3.5,绿地率大于30%;中小学用地指标为:建筑密度小于25%,建筑限高24米,容积率小于0.8,绿地率大于35%。



左右滑动查看更多
《郑州市东南部地区重点地段控制性详细规划》B-03、B-04街坊修改必要性论证报告变更批前公示


本次规划范围位于郑州经济技术开发区西北部,规划范围由岔河北路、传媒路、岔河北路和岔河西路四条城市道路所围合,规划用地总面积为5.18公顷。用地现状为未利用建设用地和供电用地,规划为居住用地。


左右滑动查看更多
《郑州市东南部地区重点地段控制性详细规划》D-06街坊修改必要性论证报告变更批前公示


本次规划范围位于郑州经济技术开发区西部,规划范围由经南五路、经开排名前列大街、长江东路、勤学街、朝凤路五条城市道路所围合,规划用地总面积为21.89公顷。用地现状为中小学用地、二类居住用地、未利用建设用地、城市道路用地,规划为中小学用地和居住用地。其中,居住用地指标为:建筑密度小于25%,建筑高度小于60米,容积率小于2.5,配建停车位大于449个。


左右滑动查看更多
《郑州市经开区经南八路以南地区控制性详细规划》A2街坊修改必要性论证报告批前公示

本次规划范围位于郑州经济技术开发区北部片区,由经南八路、经南九路和规划路三条道路围合区域内,规划用地总面积为98802.944平方米。用地现状为城市建设用地和公园绿地,规划为商业金融用地。商业用地指标为:建筑密度不大于40%,建筑高度100米,容积率3.5,绿地率不小于30%。商业金融用地按照0.8车位/100㎡建筑面积配建停车位,居住用地按1车位/户配建停车位。



左右滑动查看更多
《郑州市中原区林山寨城中村改造控制性详细规划部分地块修改论证报告》变更批前公示

拟修改地块位于郑州市中心城区西北部,行政区划隶属于中原区,地块具体位置为西四环东侧、莲花街南侧。拟修改地块总用地面积为4.85公顷。


《郑州市中原区须水河以东、渠南路以南地块控制性详细规划》LG01-01等6地块修改论证报告变更批前公示

本次修改范围位于郑州市中心城区西部中原区内,中原西路、渠南路、百泉路、玉祥路、文博大道、常州路、须水河围合区域。

修改依据:《郑州市城乡规划管理条例》第二十一条第二款:(三)因实施涉及公共利益的国家、省、市重大建设工程或者重点工程建设需要修改的。
修改内容:
1.须水河蓝线及马庄遗址紫线修改
依据中原区提供须水河蓝线,对须水河(中原西路--吕家河)蓝线修改;马庄遗址文物保护范围紫线依据2017年省文物局批复保护规划修改。
2.用地性质修改
中原区提供须水河(中原西路--吕家河)蓝线范围内原规划的公园绿地、文物古迹用地修改为水域。
3.城市道路红线等修改
结合《郑州市中原区须水镇总体规划(2014-2030年)(2018年修订)》(评审方案),避让马庄遗址保护范围,对常州路线位北移并取消文博大道(现名博体路)马庄遗址段;落实《郑州市城市轨道交通线网规划修编》(2021年11月),取消远景轨道交通19号线。
4.地块控制指标在下一步控规编制中合理确定。
《郑州市第15-300-K01街坊部分地块控制性详细规划》批前公示

规划范围位于郑州市中心城区西南部,行政区划隶属于郑州中原区,规划范围为陇海西路辅道、凌霄路、金穗路、玉林路及金林路所围合的街坊部分地块,规划范围用地总面积为13.31公顷。用地现状为空闲地,将规划为一类工业用地,具体用地指标见下图。






左右滑动查看更多


《郑州金水科教园区BQ07-39-K02、BQ09-01-K02、BQ09-02-K02、BQ09-08-K02街坊控制性详细规划》批前公示

规划用地位于郑州市东北部金水科教园区内,行政区划隶属于金水区,具体范围为由龙沄路、慧秀路、慧雅东路、慧城大道、明哲路、宝瑛路、明惠路、杨金路所围合的区域,规划总用地面积约为37.26公顷。用地现状为空闲地,将规划为一类工业用地。地块间有地铁6号线穿过。地块具体指标见下图。













来源:宝地快讯
声明:本文由入驻焦点开放平台的作者撰写,除焦点官方账号外,观点仅代表作者本人,不代表焦点立场。


